Instance Verification Kit (IVK)
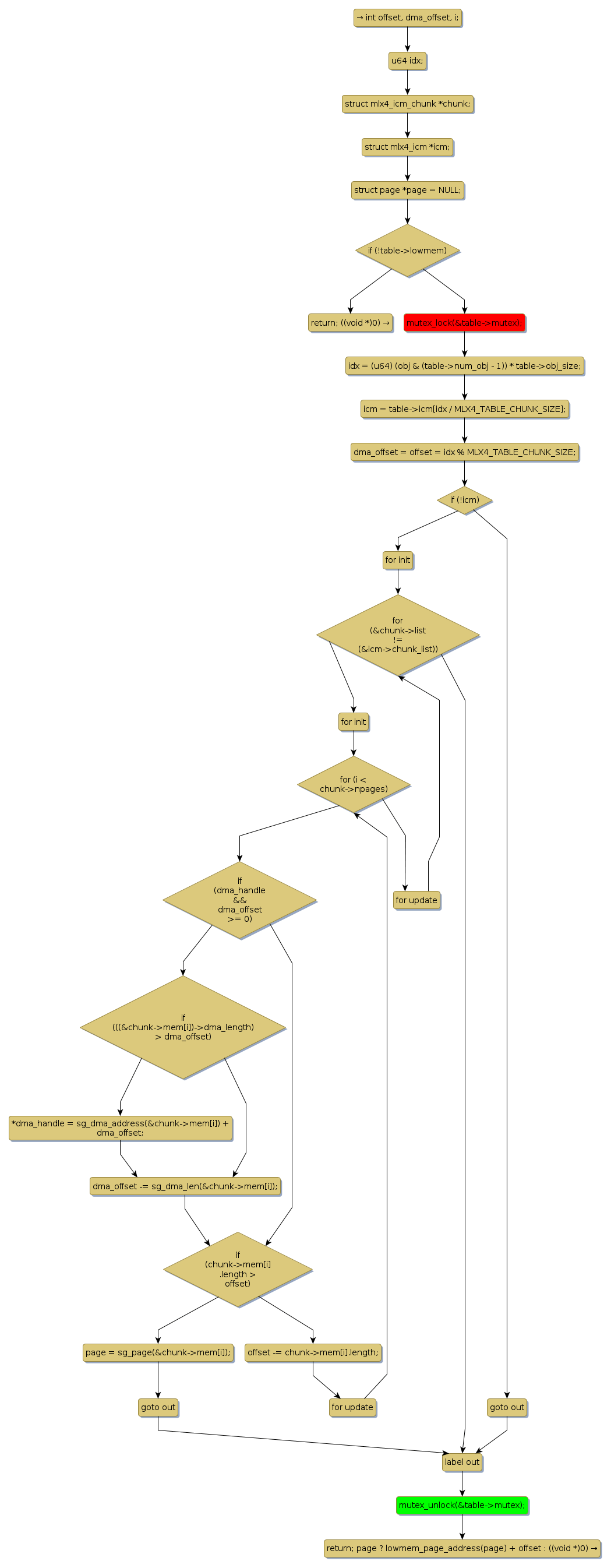
mutex lock @ [7765+26+/linux-3.19-rc1/drivers/net/ethernet/mellanox/mlx4/icm.c]
Instance Signature: mutex
|
The Matching Pair Graph:
|
|
Function Name
|
Control Flow Graph (CFG)
|
Events Flow Graph (EFG)
|
Source Correspondence
|
|
mlx4_table_find
|
|
|
[7523+15+/linux-3.19-rc1/drivers/net/ethernet/mellanox/mlx4/icm.c]
|